资讯专题 
速看!石油成品油经营资格审批权限取消和下放啦!
各区人民政府:
为落实石油成品油“放管服”改革工作要求,现将《天津市商务局关于取消和下放石油成品油经营资格审批权限有关事项的通知》印发给你们,请认真贯彻执行。
2020年12月25日
关于取消和下放石油成品油经营资格
审批权限有关事项的通知
为贯彻落实《国务院对确需保留的行政审批项目设定行政许可的决定》(国务院第412号令)、《国务院关于取消和下放一批行政许可事项的决定》(国发〔2020〕13号)、《国务院办公厅关于加快发展流通促进商业消费的意见》(国办发〔2019〕42号,以下简称“42号文”)、《商务部关于做好石油成品油流通管理“放管服”改革工作的通知》(商运函〔2019〕659号)及《天津市人民政府关于取消和调整一批行政许可事项的通知》(津政发〔2020〕22号),落实我市优化营商环境、“证照分离”改革全覆盖试点工作要求,进一步深化我市石油成品油“放管服”改革,扩大成品油市场准入,现决定取消石油成品油批发仓储经营资格审批,将成品油零售经营资格审批权限下放至各区人民政府。有关事项通知如下:
一、取消和下放石油成品油经营资格审批事项
(一)取消原油销售、原油仓储、成品油批发和成品油仓储经营资格审批
自42号文发布之日起,市商务局不再受理原油销售、原油仓储、成品油批发和成品油仓储经营资格申请,不再受理上述经营资格证书的变更、换证和注销申请业务,现有证书在有效期满后自动失效,不再收回。
审批取消后,从事石油成品油批发、仓储经营活动的市场主体,应当符合企业登记注册、国土资源、规划建设、油品质量、安全、环保、消防、税务、交通、气象、计量等方面法律法规,达到相关标准,取得相关资质或通过相关验收,依法依规开展经营。
(二)下放成品油零售经营资格审批事项
将成品油零售经营资格审批及规划确认等管理工作下放至各区人民政府,由各区人民政府确定审批部门、具体执行部门负责审批及行业管理工作。
二、成品油零售经营资格审批的申请、受理与审查程序
(一)申请程序
从事成品油零售经营活动的企业必须符合自然资源、规划、建设、质量计量、环保、安全生产、消防、治安反恐、商务、税务、交通运输、气象等方面法律法规和标准要求,依法依规开展经营。
申请设立、变更或注销《成品油零售经营批准证书》的企业应当向所在区人民政府审批部门提出申请,并按要求提交申报材料。由区人民政府审批部门审查后决定是否给予成品油零售经营许可、换发变更《成品油零售经营批准证书》或办理成品油零售经营资格注销手续。
(二)申请材料
1.石油成品油零售经营资格许可-设立
(1)企业申请新设立应提交以下材料:
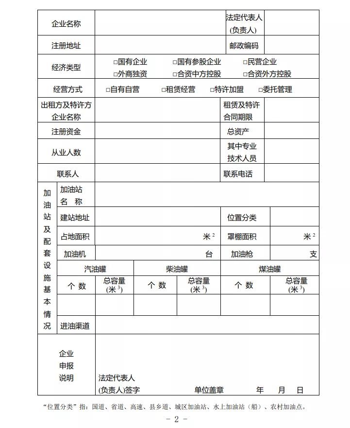
1)企业填报的《成品油零售企业经营资格申请表》(见附件1);
2)加油站(船)建设、规划确认文件;
3)加油站(点)及其配套设施的产权证明文件,水上加油站(船)还须提供船舶所有权证明、有效的检验证书及满足水域管理部门准入条件的证明文件;
4)规划和自然资源核发的加油站(点)《建设用地规划许可证》、《建设工程规划许可证》、《建设工程规划验收合格证》;
5)住房城乡建设部门核发的加油站(点)《建筑工程施工许可证》(投资30万元以下或者建筑面积在300平米以下的可以不提供此证)、《建设工程竣工验收备案书》;
6)住房城乡建设部门核发的加油站(点)《建筑工程消防验收意见书》;
7)环保部门核发的加油站(点)环境保护验收合格文件或环境影响报告书(表);
8)气象部门核发的加油站(点)《防雷装置竣工验收意见书》;
9)市场监管部门核发的加油机计量合格的《检定证书》;
10)应急管理部门核发的《危险化学品经营许可证》;
11)市场监管部门核发的《营业执照》;
12)专业技术人员经过学习、培训、考核后,取得的安全生产知识和管理能力考核合格证、消防教育培训证等相关证书或资格证明;
13)《加油船经营条件审核意见书》。
(2)企业申请重新开业应提交以下材料:
1)企业填报的《成品油零售企业经营资格申请表》(见附件1);
2)加油站(点)及其配套设施的产权证明文件,水上加油站(船)还须提供船舶所有权证明、有效的检验证书及满足水域管理部门准入条件的证明文件;
3)住房城乡建设部门核发的《建设工程竣工验收备案书》;
4)住房城乡建设部门核发的加油站(点)《建筑工程消防验收意见书》;
5)市场监管部门核发的加油机计量合格的《检定证书》;
6)应急管理部门核发的《危险化学品经营许可证》;
7)市场监管部门核发的《营业执照》。
2.石油成品油零售经营资格许可-变更
企业申请变更《成品油零售经营批准证书》的,根据不同情形分别提交材料。
(1)申请变更企业名称的,应提交以下材料:
1)企业填报的《成品油经营批准证书变更申请表》(见附件2);
2)市场监管部门核发的《营业执照》;
3)加油站(点)及其配套设施的产权文件和合法使用权证明;
4)应急管理部门核发的《危险化学品经营许可证》;
5)《成品油零售经营批准证书》。
(2)申请变更企业法人的,应提交以下材料:
1)企业填报的《成品油经营批准证书变更申请表》(见附件2);
2)市场监管部门核发的《营业执照》;
3)加油站(点)及其配套设施的产权文件和合法使用权证明;
4)应急管理部门核发的《危险化学品经营许可证》;
5)《成品油零售经营批准证书》;
6)新法定代表人的任职证明及其身份证明。
(3)申请变更企业经营地址的,应提交以下材料:
1)企业填报的《成品油经营批准证书变更申请表》(见附件2);
2)市场监管部门核发的《营业执照》;
3)加油站(点)及其配套设施的产权证明文件;
4)应急管理部门核发的《危险化学品经营许可证》;
5)《成品油零售经营批准证书》;
6)地名变更部门出具的证明文件。
(4)申请到期换证的,应提交以下材料:
1)企业填报的《成品油经营批准证书变更申请表》(见附件2);
2)市场监管部门核发的《营业执照》;
3)加油站(点)及其配套设施的产权证明文件;
4)应急管理部门核发的《危险化学品经营许可证》;
5)《成品油零售经营批准证书》。
(5)申请暂时歇业的,应提交以下材料:
1)企业填报的《成品油经营企业暂时歇业申请表》(见附件3);
2)市场监管部门核发的《营业执照》;
3)《成品油零售经营批准证书》。
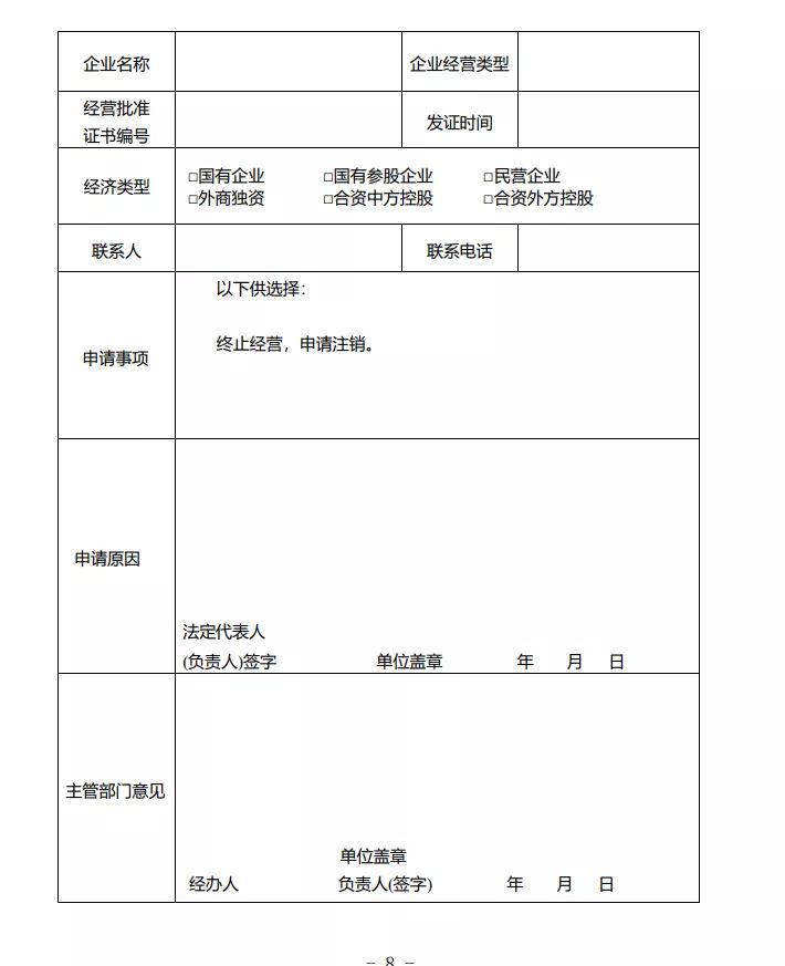
3.石油成品油零售经营资格许可-注销申请注销《成品油零售经营批准证书》的,应提交以下材料:
(1)企业填报的《成品油经营企业注销申请表》(见附件4);
(2)市场监管部门核发的《营业执照》;
(3)《成品油零售经营批准证书》。
(三)审查程序与期限
1.受理。各区人民政府审批部门收到成品油零售经营资格申请或成品油零售经营企业申请变更、注销《成品油零售经营批准证书》后,应当在当场决定是否受理,不予受理的书面通知申请人不予受理的理由;认为申请材料不齐全或者不符合规定条件的,应当一次性告知申请人所需补正的全部内容。
2.审核。符合审批条件受理后,各区人民政府审批部门应当在承诺时限3个工作日内完成审核。对符合设立规定条件的,应当给予成品油零售经营许可,并颁发《成品油零售经营批准证书》;对符合变更规定条件的,应当予以变更,并换发变更的《成品油零售经营批准证书》;对符合注销规定条件的,应当予以注销,并收回《成品油零售经营批准证书》。对不符合条件的,将不予许可的决定及理由书面通知申请人。
3.改革措施。《天津市承诺制标准化智能化便利化审批制度改革实施方案》(津党办发〔2018〕28号)、《市审批办关于印发天津市承诺制标准化智能化便利化审批制度改革有关事项清单的通知》(津审〔2018〕19号)、《市政务服务办关于印发天津市承诺制标准化智能化便利化审批制度改革2.0版有关事项清单的通知》(津政务发〔2019〕37号)中相关改革措施,由各区人民政府审批部门继续执行。《市商务委关于简化优化行政许可事项审批流程的通知》(津商务审批〔2018〕1号)中“推行成品油零售企业‘集团化审批’服务模式”改革措施,由各区人民政府审批部门继续执行。
(四)批准证书的颁发
目前《成品油零售经营批准证书》为商务部统一印制,市商务局分发,由各区人民政府审批部门颁发。审批下放前由市商务局颁发的《成品油零售经营批准证书》在有效期内无需换证。
三、成品油零售经营网点规划确认
根据有关规定,各区新建加油站(点),需符合天津市加油站空间布局发展规划及成品油零售网点布局要求(与周边加油站的间距要求等)。申请从事新建加油站(点)成品油零售经营的企业,应当到区人民政府审批部门申请办理确认文件,并在申请成品油零售经营资格时,提交区人民政府审批部门核发加油站(点)规划确认文件。
各区人民政府审批部门应严格执行天津市加油站空间布局发展规划相关要求,制定本区加油站建设年度计划。各区加油站布点位置确需调整的,应按法定程序办理,且须符合国土空间规划和加油站布局设置标准相关要求。
按照《国务院办公厅关于加快发展流通促进商业消费的意见》(国办发〔2019〕42号),对于乡镇以下具备条件的地区使用存量集体用地建设的加油站,申请成品油零售经营资格审批,土地规划方面的手续按规划自然资源部门有关政策执行。
四、工作要求
(一)做好审批承接工作。各区人民政府要周密部署安排,建立承接机制,对下放事项确定审批部门,并报市商务局备案,确保工作有序衔接。承接衔接阶段,市商务局将指导各区审批部门做好审批工作。各区涉及加油站的规划调整、服务支持重大项目建设等事项,要按有关规定征询执行。
(二)严格依法依规审批。根据《国务院对确需保留的行政审批项目设定行政许可的决定》(国务院第412号令),从事成品油零售经营仍需取得行政许可。各区审批部门要按照规定程序和时限,认真履行申请受理、资料审查、审批决定等职责,不得擅自增加受理限制条件、增设办理环节,不得要求申请人重复提供申请材料。
(三)建立完善配套制度。各区审批部门要建立完善审批管理制度、公开审批依据、审批程序、审批条件、审批期限、申请材料目录和申请书规范文本等内容,提高办事效率,优化办事流程。
(四)加强事中事后监管。成品油零售经营审批权限下放后,各区人民政府要严格落实属地监管职责。建立跨部门联合监管机制,按照综合行政执法改革精神,统筹配置行政处罚职能和执法资源,加强协同监管。建立投诉举报制度,定期组织开展对成品油经营企业的专项检查,发现违法违规行为由各有关部门按职责依法依规查处。建立企业信用记录并纳入全国信用信息共享平台,对违法失信企业依法实施失信惩戒。各区人民政府指定部门要落实成品油流通行业监管职责,要求成品油经营企业建立购销台账制度,完善油品来源、检验报告、检查记录等凭证材料档案。开展“双随机、一公开”监管,重点检查企业台账制度建立执行情况,发现违法违规行为依法处理或者提请有关部门予以查处。结合企业诚信经营和风险状况依法实施差异化监管。支持行业协会发挥行业自律作用。
(五)强化信息报送工作。各区审批部门要加强市场运行监测,及时向市商务主管部门报送成品油零售企业新增、变更、注销等情况。各区人民政府指定部门每季度报送日常监管情况,并按要求报送加油站年度建设计划、年度检查及年度工作总结。
(六)全面提升行政能力。各区要加强行政审批队伍建设和管理,加强对相关法律、法规、政策的学习研究,提高审批人员业务素质。市商务局将适时组织开展成品油审批工作培训,指导各区审批工作,帮助提升业务能力。
本通知未尽事宜,由市商务局负责解释。自本通知发布之日起,市商务局不再受理成品油零售经营资格审批事项。待我市出台成品油流通管理相关法律规章后,本通知不再执行。








来源:市商务局
发布时间:2020-12-30 09:14:11
