资讯专题 
普华永道:Q2中国可再生能源和清洁技术行业投资趋势向好 价值达6.42亿美元
普华永道中国可再生能源和清洁技术投资报告(2018年第二季度)(“报告”)的调查结果显示,可再生能源和清洁技术行业的私募股权投资/风险投资(PE/VC)普遍呈上升趋势。此外,相关的并购活动显示出复苏的迹象。值得注意的是,独角兽企业的首次公开发行在本季度筹集了大笔资金,有助于提升市场。
该报告称,2018年第二季度,在中国可再生能源和清洁技术行业进行了49项投资。数量与第一季度的水平一致,第一季度也是一个投资活跃时期。投资价值较上季度跃升62%,至6.42亿美元,总体呈上升趋势。值得注意的是,一轮投资在这段时间表现出色,两笔交易的估值为2亿元人民币。这些交易表明,投资者开始将新公司/项目纳入投资日程。
就行业分部而言,环境保护部门占同期交易总量和交易价值的46%。在新材料部门有9项投资,使其成为第二大最活跃的部门。与此同时,新能源汽车行业的价值位居第二,本季度吸引了1.6亿美元的投资。
报告显示,2018年第二季度有38宗并购交易,总价值13.73亿美元,比上一季度分别增长46%和13%。
在此期间,有两家公司上市,筹资总额为9.13亿美元。其中一家是发动机电池领域的独角兽公司,该公司的融资总额较上季度增长了389%。这两家公司分别在上海和深圳上市。
近期支持中国可再生能源和清洁技术产业的政策法规,推动了能源行业环境保护行业规范标准的制定、价格调整和技术变革。近期出台的法规也促进了新能源领域的可持续发展。6月底,中央政府和国务院发布指导意见,指导生态环境保护、污染防治的下一步工作,与到2020年实现生态环境治理的总体目标相一致。
普华永道中国电力与公用事业主管Lisa Wang指出:“作为一个以高科技、高效率和可持续发展为特色的领域,可再生和清洁能源行业继续吸引充满活力的初创企业,同时吸引广泛的投资者基础。”随着技术的不断进步和产业发展的逐步成熟,该行业正在逐步培养更多具有较大增长潜力的独角兽企业。该行业即将激起投资界的兴趣,这将吸引更多的资金。增加的资金反过来又会促进企业的进一步发展,形成协同增长的良性循环。
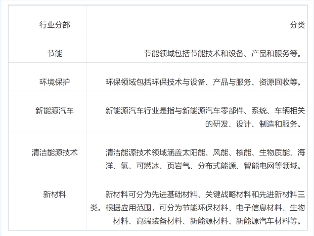
报告中可再生能源和清洁技术分部门的分类如下:

来源:中国能源网
发布时间:2018-10-17 08:52:36

首页
联系我们